|
Figure 1—figure supplement 1. Calcitonin-type (CT-type) neuropeptide precursors in A. japonicus.(A) AjCTP1 comprises two putative CT-type neuropeptides, AjCT1 and AjCT2, whereas AjCTP1 generated by alternative splicing comprises only AjCT2. The predicted signal peptide is shown in blue, the predicted cleavage sites (KR or KK) are shown in green, CT-type neuropeptides are shown in red and C-terminal glycines that are potential substrates for amidation are shown in orange. Predicted disulfide bridges in AjCT1 and AjCT2 are formed between the two underlined cysteines. (B) Nucleotide sequences encoding CT-type neuropeptide precursors and the deduced amino acid sequences in A. japonicus. 3’UTR and 5’UTR are shown in lowercase and the ORF is shown in uppercase. Blue uppercase labels the predicted signal peptide, the green uppercase shows the predicted cleavage site, AjCT1 and AjCT2 are shown in red and the putative substrate for amidation is shown in orange. |
|
Figure 1—figure supplement 2. Comparison of the sequences CT-type neuropeptides from Bilateria: deuterostomes-ambulacraria (green), deuterostomes-chordates (purple), and protostomes (pink).The conserved residues are shown with white lettering highlighted in gray and black. The accession numbers or citations are shown in Figure 1—source data 1. |
|
Figure 1. CT-type neuropeptide precursors and candidate receptors for CT-type peptides in A. japonicus.(A) Alternative splicing schematic of AjCTP1 and AjCTP2. Exons are represented by green rectangles, introns are represented by lines, AjCT1 and AjCT2 are represented by red and orange rectangles respectively, upstream and downstream non-coding regions are represented by gray rectangles. The numbers represent the length of exons or introns. (B) Phylogenetic analysis of AjCTP1 and AjCTP2 and CT-related neuropeptide precursors from other bilaterians. CT-type precursors from deuterostomes are shown in green (echinoderms) and purple (chordates), CT-type precursors from protostomes are shown in pink. Full species names and accession numbers are listed in Figure 1—source data 1.
Figure 1—source data 1. Accession numbers or citations of calcitonin-type family peptides or precursors in Bilateria. |
|
Figure 2—figure supplement 1. Amino acid sequences and phosphorylation sites of AjCTR, AjPDFR1, and AjPDFR2 in A. japonicus.(A), (B), and (C) show the cDNA sequences encoding the receptors and their deduced amino acid sequences. ORFs are shown in uppercase; 3’UTR and 5’UTR are shown in lowercase. The stop codon is shown by the asterisk (*). Predicted potential phosphorylation sites are shown with squares. |
|
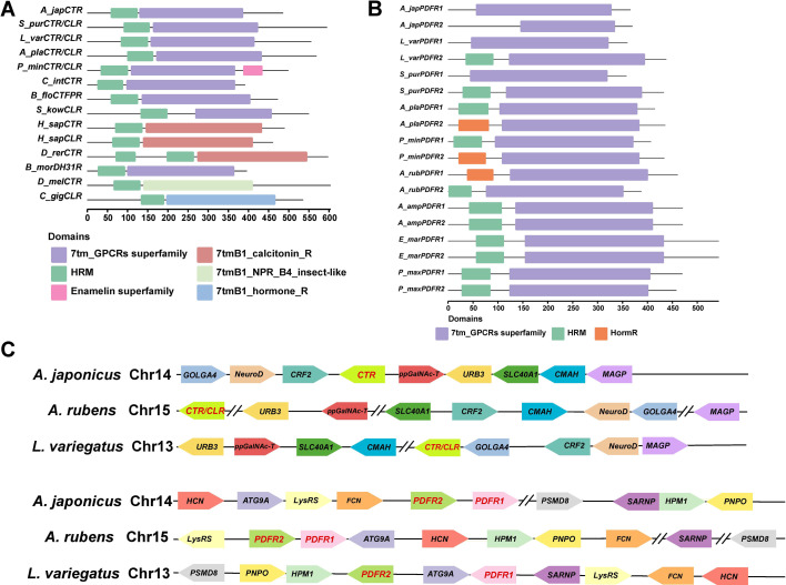
Figure 2—figure supplement 2. Characterization of AjCT1 and AjCT2 receptors (AjCTR, AjPDFR1, and AjPDFR2).(A) Conserved domains of CTR/CLR-type protein sequences. Black line represents the length of proteins and different domains are represented by rectangles. (B) Conserved domains of PDFRs in Bilateria. Black line represents the length of proteins and different domains are represented by rectangles. (C) Synteny analysis of AjCT1 and AjCT2 receptors (AjCTR, AjPDFR1, and AjPDFR2). The chromosomal locations of AjCT1 and AjCT2 receptor genes from A. rubens, L. variegatus, and A. japonicus are shown, with different colors used to mark neighboring genes and with their transcriptional direction shown by arrows. GOLGA4, golgin subfamily A member 4; NeuroD, neurogenic differentiation factor; CRF2, corticotropin-releasing factor receptor 2; CTR, calcitonin type receptor; CLR, calcitonin gene-related peptide type 1 receptor; ppGalNAc-T, polypeptide N-acetylgalactosaminyltransferase; URB3, E3 ubiquitin-protein ligase ubr3; SLC40A1, solute carrier family 40 member 1; CMAH, cytidine monophosphate-N-acetylneuraminic acid hydroxylase; MAGP, microfibril-associated glycoprotein; HCN, hyperpolarization-gated and cyclic nucleotide-regulated channel; ATG9A, autophagy-related protein 9A-like; lysRS, lysine--tRNA ligase; FCN, ficolin; PDFR1, pigment-dispersing factor receptor 1; PDFR2, pigment-dispersing factor receptor 2; PSMD8, 26 S proteasome regulatory subunit 8; SARNP, SAP domain-containing ribonucleoprotein; HPM1, histidine protein methyltransferase 1; PNPO, pyridoxine-5'-phosphate oxidase.
Figure 2—figure supplement 2—source data 1. CTR/CLR-type protein sequences in Bilateria.Figure 2—figure supplement 2—source data 2. PDFRs protein sequences in Bilateria. |
|
Figure 2. Maximum-likelihood phylogenetic tree of bilaterian CT-type and PDF-type receptor families, including those found in A. japonicus, rooted with CRH-type receptors.The tree comprises distinct CT-type receptor and PDF-type receptor clades with bootstrap support >90. The CT-type receptor clade is subdivided into a deuterostome-specific clade (dCTR, yellow), which includes the A. japonicus CTR (AjCTR), and two protostome receptor clades. One comprises DH31 receptors (DH31R, orange), and the other comprises protostome-specific CTRs (p-CTR [Cluster A], green). The name ‘Cluster A’ is referenced for consistency with Cardoso et al., 2024. The PDF-type receptors are subdivided into protostome (p-PDFR, blue) and deuterostome (d-PDFR, purple) clades, with the latter including the two A. japonicus PDFRs (AjPDFR1, AjPDFR2). The stars represent branch support (bootstrap 1000 replicates, see key). The scale bar indicates amino acid substitutions per site. The A. japonicus receptors characterized in this paper are highlighted in red, and CT-type family receptors for which ligands have been identified experimentally in other published studies are indicated with an asterisk (Gorn et al., 1992; McLatchie et al., 1998; Johnson et al., 2005; Bauknecht and Jékely, 2015; Sekiguchi et al., 2016; Schwartz et al., 2019; Beets et al., 2023; Huang et al., 2024). Species names are abbreviated as follows: Acal (Aplysia californica), Afil (Amphiura filiformis), Ajap (Apostichopus japonicus), Amel (Apis mellifera), Anja (Anneissia japonica), Arub (Asterias rubens), Bflo (Branchiostoma floridae), Bimp (Bombus impatiens), Cele (Caenorhabditis elegans), Cint (Ciona intestinalis), Dmel (Drosophila melanogaster), Ggal (Gallus gallus), Ggec (Gekko gecko), Hexe (Hypsibius exemplaris), Hsap (Homo sapiens), Llon (Lineus longissimus), Locu (Lepisosteus oculatus), Lpol (Limulus polyphemus), Lter (Lumbricus terrestris), Mgig (Magallana gigas), Ofus (Owenia fusiformis), Pcau (Priapulus caudatus), Pdum (Platynereis dumerilii), Pmax (Pecten maximus), Pmet (Paramacrobiotus metropolita), Rsoc (Rotaria socialis), Scla (Styela clava), Skow (Saccoglossus kowalevskii), Sles (Sepioteuthis laessoniana), Smed (Schmidtea mediterranea), Spur (Strongylocentrotrus purpuratus), Tcas (Tribolium castaneum), Xtro (Xenopus tropicalis). Sequence accession numbers are listed in Figure 2—source data 1.
Figure 2—source data 1. Accession numbers of CT-type, PDF-type, and CRH-type receptor families in Bilateria. |
|
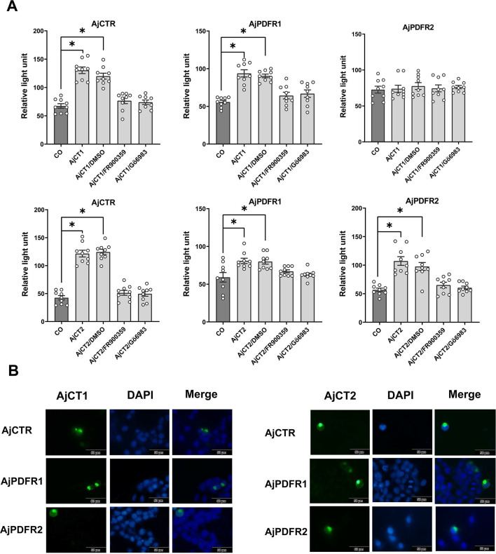
Figure 3. Pharmacological characterization of AjCT1 and AjCT2 as ligands for the A. japonicus receptors AjCTR, AjPDFR1, and AjPDFR2.(A) CRE-driven luciferase activity measured in HEK293T cells transfected with one of the three candidate receptors after exposure to AjCT1 or AjCT2 or neuropeptide +DMSO or neuropeptide +H89 (10 μM) or serum-free DMEM (CO, negative control). The neuropeptide concentration used here was 10–6 M. Mean values with standard deviations (n=9) are shown. * indicates a statistically significant difference with p<0.05. (B) Measurement of cAMP accumulation after exposure to AjCT1 or AjCT2 (10–9 – 10–5 M). No cAMP elevation is observed in control experiments where HEK293T cells were transfected with empty pcDNA 3.1(+) (black circle). The estimated EC50 of AjCT1 for AjCTR, AjPDFR1, and AjPDFR2 was 2.04×10–7 M (95% CI: 1.06×10–7 –8.69×10–7 M), 9.12×10–7 M (95% CI: 5.56×10–7 –4.45×10–6 M), and 6.09×10–8 M (95% CI: 2.23×10–8 –2.84×10–7 M), respectively. The estimated EC50 of AjCT2 for AjCTR, AjPDFR1, and AjPDFR2 was 1.50×10–8 M (95% CI: 1.03×10–9 –3.89×10–8 M), 1.44×10–6 M (95% CI: 1.04×10–6 –1.99×10–6 M), and 7.90×10–7 M (95% CI: 5.73×10–7 –1.06×10–6 M), respectively. Error bars represent SEM for three independent experiments.
Figure 3—source data 1. CRE-driven luciferase activity data for Figure 3A and quantitative data of intracellular cAMP levels for Figure 3B. |
|
Figure 4—figure supplement 1. Negative control for analysis of AjCTR, AjPDFR1, and AjPDFR2 internalization.The images show the localization of AjCTR, AjPDFR1, and AjPDFR2 in HEK293T cells without AjCT1 or AjCT2 stimulation. Green fluorescence represents the localization of pEGFP-N1/receptors in cell membrane. Cell nucleus probe (DAPI) was applied for cell nucleus staining. All pictures are representative of three independent experiments.
Figure 4—figure supplement 1—source data 1. Raw images of negative control for internalization. |
|
Figure 4. SRE-driven luciferase activity and receptor internalization in cells transfected with AjCTR, AjPDFR1, or AjPDFR2 and exposed to AjCT1 or AjCT2.(A) SRE-driven luciferase activity measured after incubation with neuropeptide (10–6 M AjCT1 or AjCT2)/DMSO, neuropeptide (10–6 M)/FR900359 (1 μM) and neuropeptide (10–6 M)/Gö 6983 (1 μM). Mean values with standard deviations (n=9) are shown. * indicates a statistically significant difference with p<0.05. (B) Internalization of AjCTR, AjPDFR1, and AjPDFR2 after 15 min treatment with 10–6 M AjCT1 or AjCT2. Green fluorescence represents the localization of pEGFP-N1/receptors in cells. The cell nucleus probe (DAPI) was used for cell nucleus staining. Scale bar: 50 µm. All pictures are representative of three independent experiments.
Figure 4—source data 1. SRE-driven luciferase activity data for Figure 4A.Figure 4—source data 2. Raw images of internalization for Figure 4B. |
|
Figure 5—figure supplement 1. Effects of PKA or PKC inhibitor on AjCT1 or AjCT2 stimulated ERK1/2 phosphorylation in AjCTR, AjPDFR1, or AjPDFR2 expressing HEK293T cells.(A) ERK1/2 phosphorylation, activated by AjCT1, is blocked by PKC inhibitor Gö 6983 in AjCTR expressing HEK293T cells and is blocked by PKA inhibitor H89 and PKC inhibitor in AjPDFR1 expressing HEK293T cells. (B) ERK1/2 phosphorylation, activated by AjCT2, is blocked by PKC inhibitor in AjCTR expressing HEK293T cells and is blocked by PKA inhibitor and PKC inhibitor in AjPDFR1 and AjPDFR2 expressing HEK293T cells. Serum-starved HEK293 cells were pre-treated with DMSO, PKA inhibitor, or PKC inhibitor before AjCT1 or AjCT2 stimulation. All images are representative of three independent experiments. Error bars represent SEM for three independent experiments. Statistically significant differences are indicated as follows: *: p<0.05, ns: no significant.
Figure 5—figure supplement 1—source data 1. Original data of phosphorylation levels.Figure 5—figure supplement 1—source data 2. PDF file containing original western blots for Figure 5—figure supplement 1, indicating the relevant bands.Figure 5—figure supplement 1—source data 3. Original files for western blot analysis displayed in Figure 5—figure supplement 1.Figure 5—figure supplement 1—source data 4. Original files for western blot analysis displayed in Figure 5—figure supplement 1.Figure 5—figure supplement 1—source data 5. Original files for western blot analysis displayed in Figure 5—figure supplement 1.Figure 5—figure supplement 1—source data 6. Files containing original western blots for Figure 5—figure supplement 1, indicating the relevant bands. |
|
Figure 5. ERK1/2 activity in cells transfected with AjCTR, AjPDFR1, or AjPDFR2 and exposed to AjCT1 or AjCT2.(A) and (B) show the immunoblot intensity of representative phosphorylation bands. The transfected HEK293T cells were incubated with AjCT1 (10–6 M) or AjCT2 (10–6 M) for 0, 5, 15, 30, 45, and 60 min. The p-ERK1/2 was normalized based on t-ERK1/2. All images are representative of three independent experiments. Error bars represent SEM for three independent experiments. Statistically significant differences are indicated as follows: *: p<0.05, **: p<0.01.
Figure 5—source data 1. Original data of phosphorylation levels.Figure 5—source data 2. PDF file containing original western blots for Figure 5, indicating the relevant bands.Figure 5—source data 3. Original files for western blot analysis displayed in Figure 5.Figure 5—source data 4. Files containing original western blots for Figure 5, indicating the relevant bands. |
|
Figure 6. The relative expression level of AjCTP1/2 (A), AjCTR (B), AjPDFR1 (C), and AjPDFR2 (D) in different tissues.The circumoral nervous system was selected as the control group. Values are means ± SEM (AjCTP1/2, n=6; AjCTR, AjPDFR1, and AjPDFR2, n=5). Asterisks represent significant differences as follows: *: p<0.05, **: p<0.01, ***: p<0.001. CNS, circumoral nervous system; Gd, gonad; Ie, intestine; LM, longitudinal muscle; RT, respiratory tree.
Figure 6—source data 1. Primary metadata of RT-qPCR. |
|
Figure 7—figure supplement 1. Immunostaining in the radial nerve cord of A. japonicus is abolished by pre-absorption of ArCT antiserum with the ArCT antigen peptide.(A) Transverse section of a juvenile specimen of A. japonicus showing immunostaining in the radial nerve cord revealed by an antiserum to the starfish calcitonin-type neuropeptide ArCT, as also shown in Figure 7A. (B) A transverse section neighboring the section shown in A was incubated with ArCT antiserum that had been pre-absorbed with the ArCT antigen peptide; note the absence of immunostaining in the radial nerve cord, demonstrating the specificity of the immunostaining in A. Abbreviations: LM, longitudinal muscle; RNC, radial nerve cord. Scale is 100 µm.
Figure 7—figure supplement 1—source data 1. Raw images of negative control for immunohistochemical localization. |
|
Figure 7. Immunohistochemical localization of CT-type neuropeptide expression in A. japonicus using antibodies to the starfish CT-type neuropeptide ArCT.(A) Transverse section showing immunostaining in the radial nerve cord. (B) Longitudinal section showing immunostaining in the radial nerve cord. (C) High-magnification image of a transverse section showing immunostained cells (arrowheads) and immunostained fibers in the neuropile (asterisks) of the ectoneural region of the radial nerve cord. Note the absence of immunostaining in the hyponeural region. (D, E) Longitudinal sections showing immunostaining in the circumoral nerve ring and in tentacle nerves that emanate from the circumoral nerve ring. (F) High-magnification image of a transverse section showing immunostained cells (arrowheads) in the circumoral nerve ring. (G) Longitudinal section showing immunostained fibers (asterisk) at the junction between the pharynx and the stomach. (H) Longitudinal section showing immunostained fibers (arrowheads) in the intestine. (I) Longitudinal section showing immunostained fibers (arrowheads) in the cloaca. Abbreviations: An, anus; BW, body wall; Cl, cloaca; CONR, circumoral nerve ring; Ec, Ectoneural region of the radial nerve cord; Hy, hyponeural region of the radial nerve cord; LM, longitudinal muscle; Lu, lumen; Mu, mucosa; RNC, radial nerve cord; TN, tentacle nerve. Scale bar, as shown in panel I, is 100 µm in A, B, D, E, I; 50 µm in F, G, H; 25 µm in C.
Figure 7—source data 1. Raw images for immunohistochemical localization.2.5 AjCT1 and AjCT2 cause dose-dependent relaxation of longitudinal muscle and intestine preparations from A. japonicus. |
|
Figure 8—figure supplement 1. Positive control on experimental tissues and pharmacological effects of 10–6 M AjCT2 on longitudinal muscle from A. japonicus.(A) shows a recording of the relaxing effect of AjCT2 (10–6 M) on a longitudinal muscle preparation. (B) and (C) respectively are recordings of the contracting effects of ACh on longitudinal muscle and intestine preparations, showing that the effect of ACh persists for at least 15 min. All recordings shown are representative of three independent experiments.
Figure 8—figure supplement 1—source data 1. Raw images of positive control recordings. |
|
Figure 8. Pharmacological effects of AjCT1 and AjCT2 on longitudinal muscle and intestine preparations from A. japonicus.(A) and (B) show representative recordings of the relaxing effects of AjCT1 and AjCT2 on longitudinal muscle preparations. The graphs show the dose-dependent relaxing effects of AjCT1 and AjCT2 (10–10 – 10–6 M), calculated as the percentage reversal of the contracting effect of 10–6 M ACh. (C) and (D) show representative recordings of experiments in which AjCT1 (10–7 – 10–5 M) and AjCT2 (10–9 – 10–5 M) were tested on intestine preparations. AjCT1 had no effect, but AjCT2 caused relaxation, and the graph shows the dose-dependent relaxing effect of AjCT2 (10–9 – 10–5 M), calculated as the percentage reversal of the contracting effect of 10–5 M ACh. All recordings shown are representative of three independent experiments. Mean values ± SEM were determined from three preparations. Lowercase letters a, b, and c above columns indicate the statistical difference at p<0.05, whilst there is no significant difference between bc and c.
Figure 8—source data 1. Raw images of representative recordings.Figure 8—source data 2. Primary metadata of relaxing efficiency for Figure 8A, B and D. |
|
Figure 9—figure supplement 1. Measurement of the mass of remaining bait and excrement for AjCT2-treated and control animals.(A) Remaining bait mass in different phases. (B) The mass of excrement in different phases. The 24-day experiment was divided into six phases (I–VI), with each phase comprising 4 days for statistical analysis. CO: control group (sterilized seawater); CT2L: AjCT2 low concentration group (5 × 10–3 mg/mL); CT2H: AjCT2 high concentration group (5 × 10–1 mg/mL). Values are means ± SEM (n=3, representing three parallel experiments of each group). Asterisks represent the significant difference as follows: *: p<0.05, **: p<0.01.
Figure 9—figure supplement 1—source data 1. Primary metadata of remaining bait weight and excrement weight. |
|
Figure 9. In vivo pharmacological tests revealed that AjCT1 and AjCT2 affect feeding and growth-related gene expression in A. japonicus.(A) Weight gain rate (WGR) and specific growth rate (SGR) in experimental and control groups. Values are means ± SEM (n=3, representing three parallel experiments of each group). (B) The relative intestinal transcript expression levels of AjGDF-8, AjIgf, and AjMegf6 in different groups after injection of AjCT1 or AjCT2 or sterilized seawater (CO) in A. japonicus. Values are means ± SEM (n=5 biological duplication). (C) The relative intestinal expression levels of AjCT1/2 receptors (AjCTR, AjPDFR1, and AjPDFR2) in CT2H and CO groups after 24 days injection experiment. Values are means ± SEM (n=5 biological duplication). CO: control group (sterilized seawater); CT1L/CT2L: AjCT1/AjCT2 low concentration group (5×10–3 mg/mL); CT1H/CT2H: AjCT1/AjCT2 high concentration group (5×10–1 mg/mL). * indicates statistically significant differences with p<0.05, ** indicates statistically significant differences with p<0.01.
Figure 9—source data 1. Primary metadata of WGR, SGR, and RT-qPCR. |
|
Figure 10—figure supplement 1. The relative expression level of AjCTP1/2 in siNC, siAjCTP1/2-1, and siAjCTP1/2-2.siNC: negative control group; siAjCTP1/2-1 and siAjCTP1/2-2: experimental groups targeting AjCTP1/2. Values are means ± SEM (n=5). Asterisks represent the significant differences as follows: *: p<0.05, **: p<0.01.
Figure 10—figure supplement 1—source data 1. Primary metadata of RT-qPCR results. |
|
Figure 10. The relative intestinal expression levels of AjCT1/2 receptors after AjCTP1/2-1 knockdown.(A), (B), and (C) show the relative expression levels of AjCTR, AjPDFR1, and AjPDFR2, respectively. Values are means ± SEM (n=5). ** indicates statistically significant differences with p<0.01.
Figure 10—source data 1. Primary metadata of RT-qPCR. |
|
Figure 11. Effects of 24-day AjCTP1/2-1 knockdown in vivo on feeding and growth in A. japonicus.(A) Weight gain rate (WGR) and specific growth rate (SGR) in siNC and siAjCTP1/2-1 groups. Values are means ± SEM (n=3, representing three parallel experiments for each group). (B) Calculation of the remaining bait and excrement mass in different phases. The 24-day experiment was divided into six phases (I–VI), with each phase comprising 4 days. Values are means ± SEM (n=3, representing three parallel experiments for each group). (C) The relative intestinal transcript expression levels of AjGDF-8, AjIgf, and AjMegf6 in siNC and siAjCTP1/2-1 groups. Values are means ± SEM (n=5 biological duplication). siNC: negative control group; siAjCTP1/2-1: effectively experimental groups targeting AjCTP1/2. Asterisks represent statistically significant differences as follows: *: p<0.05, **: p<0.01, ***: p<0.001.
Figure 11—source data 1. Primary metadata of WGR, SGR, remaining bait weight, excrement weight, and RT-qPCR results. |
|
Figure 12. Effects of AjPDFR2-1 knockdown in vivo on feeding and growth in A. japonicus.(A) The relative expression level of AjPDFR2 in siNC, siAjPDFR2-1, and siAjPDFR2-2. (B) Weight gain rate (WGR) and specific growth rate (SGR) in siNC and siAjPDFR2-1 groups. Values are means ± SEM (n=3, representing three parallel experiments for each group). (C) The remaining bait and excrement weight in different phases. The 24-day experiment was divided into six phases (I–VI), with each phase comprising 4 days. Values are means ± SEM (n=3, representing three parallel experiments of each group). (D) The relative intestinal transcript expression levels of AjGDF-8, AjIgf, and AjMegf6 in siNC and siAjPDFR2-1 groups. Values are means ± SEM (n=5 biological duplication). siNC: negative control group; siAjPDFR2-1 and siAjPDFR2-2: experimental groups targeting AjPDFR2. Asterisks represent statistically significant differences as follows: *: p<0.05, **: p<0.01, ***: p<0.001. ns: not significant.
Figure 12—source data 1. Primary metadata of WGR, SGR, remaining bait weight, excrement weight, and RT-qPCR results. |
|
Figure 13. Phylogenetic summary of the occurrence and properties of CT-type and PDF-type signaling systems and effects of CT-type peptides on feeding/growth regulation in representative species.Echinoderms are boxed in purple with dashed lines, and A. japonicus, the focus of this study, is framed in red with dashed lines. Pink filled rectangles indicate the occurrence of CT-type precursors/neuropeptides, CTR/CLR-type receptors, and RAMPs. Green filled rectangles indicate the occurrence of PDF-type precursors/neuropeptides and receptors. Blue filled rectangles indicate species in which CT-type peptides have been shown to act as ligands for PDF-type receptors. Yellow filled rectangles indicate species in which effects or lack of effects of CT-type peptides on feeding/growth have been reported (I: Inhibition; P: Promotion; N: No effect). Red circles indicate that neuropeptides are generated by alternative splicing of precursor transcripts, with an unfilled circle indicating that transcripts encode one neuropeptide and with a filled circle indicating that transcripts can encode two neuropeptides in tandem. A yellow asterisk marks species in which neuropeptides have been shown to act as ligands for receptors experimentally. Unfilled rectangles indicate the absence of a protein. Unfilled rectangles containing a cross (X) indicate loss of a protein during evolution. Unfilled rectangles containing a question mark (?) indicate the existence of precursors/peptides that have yet to be identified. |
|
Figure 14. A schematic showing proposed molecular mechanisms by which CT-type signaling regulates feeding and growth in A. japonicus.AjCT1 and AjCT2 are represented by purple and yellow circles, respectively. For cell signaling, black arrows indicate that this process is activated, while the pink arrow indicates that ERK1/2 is activated in the AjCT1/AjPDFR1, AjCT2/AjPDFR1, and AjCT2/AjPDFR2 signaling pathways. |