Click
here to close Hello! We notice that
you are using Internet Explorer, which is not supported by Echinobase
and may cause the site to display incorrectly. We suggest using a
current version of Chrome,
FireFox,
or Safari.
???displayArticle.abstract???
The extracellular matrix (ECM) is a critical component of embryonic development, providing both structural support and a dynamic signaling environment for cell migration, adhesion, and tissue organization. Collagen, the most abundant protein in the ECM, is crosslinked by the enzyme lysyl oxidase (LOX), and that activity plays a pivotal role in creating support throughout the ECM. Dysregulated LOX activity disrupts the mechanical integrity of the ECM. Sea urchins offer a robust model for studying LOX function and ECM dynamics in embryonic development due to their rapid, transparent development and traceable cell lineages. Previous studies using the pan-monoamine oxidase/LOX inhibitor β-aminopropionitrile suggested an essential role of LOX activity in sea urchin gastrulation and maintenance of ECM integrity. Here, we integrate newly developed and traditional LOX inhibitors, with a translation blocking morpholino antisense oligonucleotide to a specific lysyl oxidase, and chemoselective fluorescent probes to LOX oxidation products, all to test the role of the ECM in development and germ cell formation. The primordial germ cells in this animal are believed to be committed at the fifth cell division as small micromeres by inheritance of yet unknown molecular constituency. We find that LOX activity is essential for an instructive environment in the development of a germ line, even though the fate of that germ line in the sea urchin is predetermined. Our findings provide insight into the dynamic interplay between ECM remodeling, gene expression, and metabolism, offering a more profound understanding of the role of the ECM in development and germ cell identity.
???displayArticle.pubmedLink???
41263153 ???displayArticle.pmcLink???PMC12673967 ???displayArticle.link???Biol Open ???displayArticle.grants???[+]
1R35GM140897 NIGMS NIH HHS , IOS-1923445 National Science Foundation, Brown University, R35 GM140897 NIGMS NIH HHS
Fig. 1. S. purpuratus LOX isoforms. Eight LOX genes were identified on Echinobase and contain the characteristic LOX domain (Telmer et al., 2024). One of the genes encodes two different isoforms (LOXL-X1 and LOXL-X2). They all contain a conserved C-terminus domain including the copper binding site, lysine tyrosylquinone, and cytokine receptor-like domain. The N-terminus is variable with differing number of SRCR domain repeats. LOXL(X1/X2) was chosen for further research due to its expression in early development (Fig. 2A). Further gene identification is available in Fig. S1. Created in BioRender by Oulhen, N. (2025). https://BioRender.com/ywfnjqh. This figure was sublicensed under CC-BY 4.0 terms.
Fig. 2. LOXL(X1/X2) expression in early developmental stages. (A) Single-cell RNA-sequencing analysis shows the expression of LOXL(X1/X2) throughout early sea urchin development, with red dots representing individual cells expressing LOXL(X1/X2) mRNA. The beginning of development shows strong expression. This expression decreases over development time. (B) LOXL(X1/X2) RNA in situ hybridization. Primers were designed against the LOXL(X1/X2) sequence representing the most strongly expressed LOX according to Echinobase and single-cell RNA-sequencing data (Telmer et al., 2024; Foster et al., 2021). The expression of LOXL(X1/X2) is not specific to one region of the embryo and is expressed throughout multiple developmental timepoints. LOXL(X1/X2) in situ RNA hybridization in pink, DNA in blue. Embryos are approximatively 100 μm in diameter.
Fig. 3. BAPN and PXS reduced LOX activity and collagen crosslinking in sea urchin embryos. (A) The Amplex Red assay quantifies the fluorescence created by hydrogen peroxide, which is a byproduct of the LOX reaction. Amplex Red reagent was added to gastrula-stage embryos, and a microplate reader analyzed fluorescence after 30 min. There is a 25% and 20% decrease between the LOX-inhibited samples, BAPN and PXS at 500 µM, respectively, and the controls. This shows that in LOX-inhibited samples, the hydrogen peroxide released is reduced. (B) Allysine-binding chemical probe (pink; DNA in blue) illuminates areas of active collagen deposition and cross-linking. Control embryos display a strong and dense fluorescent signal from the chemical probe around the apical layer of the embryo. Reduced fluorescence is observed in LOX-inhibited embryos indicating reduced collagen cross-linking. Embryos are approximatively 100 μm in diameter.
Fig. 4. Inhibition of LOX activity affects embryonic development in the sea urchin. (A) Phenotypic observation of LOX-inhibited embryos through BAPN and PXS. 500 µM BAPN and 500 µM PXS showed a similar phenotypic effect, resulting in a developmental delay in the blastula stage marked by the fertilization envelope, shown with a black arrow. In gastrulation, the gut invaginates (green arrow) in control embryos, while LOX inhibited embryos show a lack of the gut formation. The control larval stages form a prism shape with skeletal rods (shown with a red arrow), and LOX-inhibited embryos lack a triangular phenotype and skeletal rod formation. B) RNA accumulation by qPCR of cell type markers important in development. These embryos were dosed at blastula stage and allowed to absorb the inhibitor for 24 h before being collected and analyzed at gastrula stage. BAPN and PXS were used at 500 µM. t-tests were used for statistical analysis (*P<0.05). The y-axis of the graph represents the fold change in RNA expression in the LOX-inhibited embryos compared to a control normalized to 1 at the same time point in development. Embryos are approximatively 100 μm in diameter.
Fig. 5. Effect of LOX inhibition on germline-related genes in gastrulae. (A) RNA accumulation by qPCR data shows a significant decrease in Vasa expression in embryos treated with 100 µM PXS and BAPN/PXS at 500 µM compared to controls. Nanos2 is upregulated at 500 µM of both BAPN and PXS. FoxY expression significantly increased at high doses of BAPN/PXS by a fold change of over 3. *P<0.05. The y-axis of the graph represents the fold change in RNA expression in the LOX-inhibited embryos compared to a control normalized to 1 at the same time point in development. (B) Vasa protein (green) is undetectable after 500 µM of BAPN or PXS treatment (arrows). DNA is labeled in blue. Embryos are approximatively 100 μm in diameter.
Fig. 6. Effect of BAPN and PXS on coelomic pouch genes. RNA accumulation of coelomic pouch genes analyzed by qPCR at gastrula stage. Embryos were treated with drugs from blastula to gastrula stage. *P<0.001. The y-axis of the graph represents the fold change in RNA expression in the LOX-inhibited embryos compared to a control normalized to 1 at the same time point in development. BAPN and PXS were used at 500 µM.
Fig. 7. Knockdown of LOXL(X1/X2) affects all germ layers at gastrula and larval stage. (A) The gastrula stage LOXL(X1/X2) MO embryos are unable to invaginate to create a gut (black arrow in controls) and have a developmental delay in the larval stage. LOXL(X1/X2) MO larval stage are also lacking skeletal rods (red arrow in control). (B) RNA accumulation by qPCR of important cell type markers in gastrula and larval stage LOXL(X1/X2) MO embryos show significant changes in most genes. The y-axis of the graph represents the fold change in RNA expression in LOXL(X1/X2) MO embryos compared to a control normalized to 1 at the same time point in development. Dark-blue bars represent gastrula stage embryos and light-blue bars represent the larval stage. *P<0.005. Embryos are approximatively 100 μm in diameter.
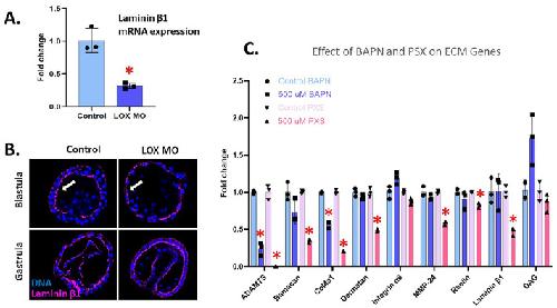
Fig. 8. Effect of LOX inhibition on other ECM genes. (A) Laminin-beta-1 expression in LOXL(X1/X2) MO gastrula-stage embryos through qPCR analysis. The expression of laminin-beta-1 significantly (P<0.05) decreased in embryos injected with LOXL(X1/X2) MO compared to the control. (B) Immunofluorescence of laminin-beta-1 (pink) and DNA (blue) show a slight decrease in expression in the LOXL(X1/X2) MO embryos complementary to the qPCR data. (C) RNA accumulation by qPCR analysis of ECM-associated genes in 500 µM BAPN- or PXS-treated embryos at gastrula stage. Embryos were treated with drugs from blastula to gastrula stage. ADAMTS and Collagen4a1 are significantly downregulated in both BAPN- and PXS-treated embryos. *P<0.001. The y-axis of the graph represents the fold change in RNA expression in the LOX-inhibited embryos compared to a control normalized to 1 at the same time point in development. Embryos are approximatively 100 μm in diameter.
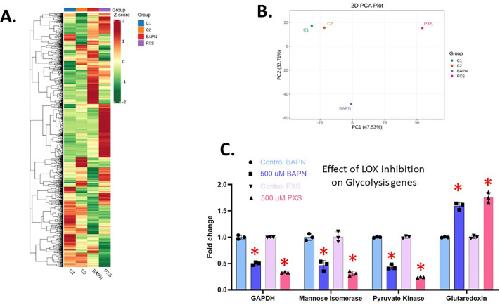
Fig. 9. Effect of LOX inhibition on metabolism. (A) A heatmap showing differential metabolite profiles comparing two control samples (C1 and C2) with 500 µM BAPN- and PXS-treated samples. C1 and C2 are technical replicates from the same sample of embryos. Red bars indicate a positive Z score, showing upregulation of the specific metabolite, while green indicates downregulation. The tree shows the clustering of metabolites within similar pathways. (B) The PCA plot shows the similarity of metabolite composition between the four samples. C1 and C2 are clustered near each other, representing their similarity, while PXS and BAPN at 500 µM are separated from controls and each other. (C) RNA accumulation by qPCR of genes involved in glycolysis (a pathway influenced by LOX inhibition) at gastrula stage. Embryos were treated with drugs from blastula to gastrula stage. The RNAs coding for three enzymes involved in the pathway (GAPDH, Mannose Isomerase, and Pyruvate Kinase) are all downregulated with BAPN and PXS treatments. Glutaredoxin RNA, which codes for a protein that plays a role in glycolysis metabolism and regulation, is upregulated when LOX is inhibited. *P<0.005. The y-axis of the graph represents the fold change in RNA expression in the LOX-inhibited embryos compared to a control normalized to 1 at the same time point in development.