|
Fig. 1. Cell type diversity of the P. lividus 2 wpm juvenile.(A) Two wpm P. lividus juvenile seen from the oral side. (B) Two wpm P. lividus juvenile seen from the aboral side. (C) Schematic representation of our snRNA-seq pipeline: from intact juveniles to single-nuclei, sequencing, and computational analysis. (D) Integrated UMAP of the three snRNA-seq libraries. Cells are color-coded in respect to the cell type groups recognized. (E) Dotplot showing the percentage of nuclei and the average expression of genes used to assign cluster identities. Color code is the same as in (D). (F) IHC for myosin heavy chain (MHC), labeling muscles. (G) IHC for synaptotagmin-B (SYT1), labeling neurons. (H) IHC for MSP130, labeling skeleton. (I) Overlay of MHC, SYT1, and MSP130. Juveniles are in oral view. bs, base of the spine; m, mouth; onr, oral nerve ring; p, podia; pn, podia neurons; js, juvenile spine; ps, primary spine; rnc, radial nerve cord. Scale bars, 50 μm. |
|
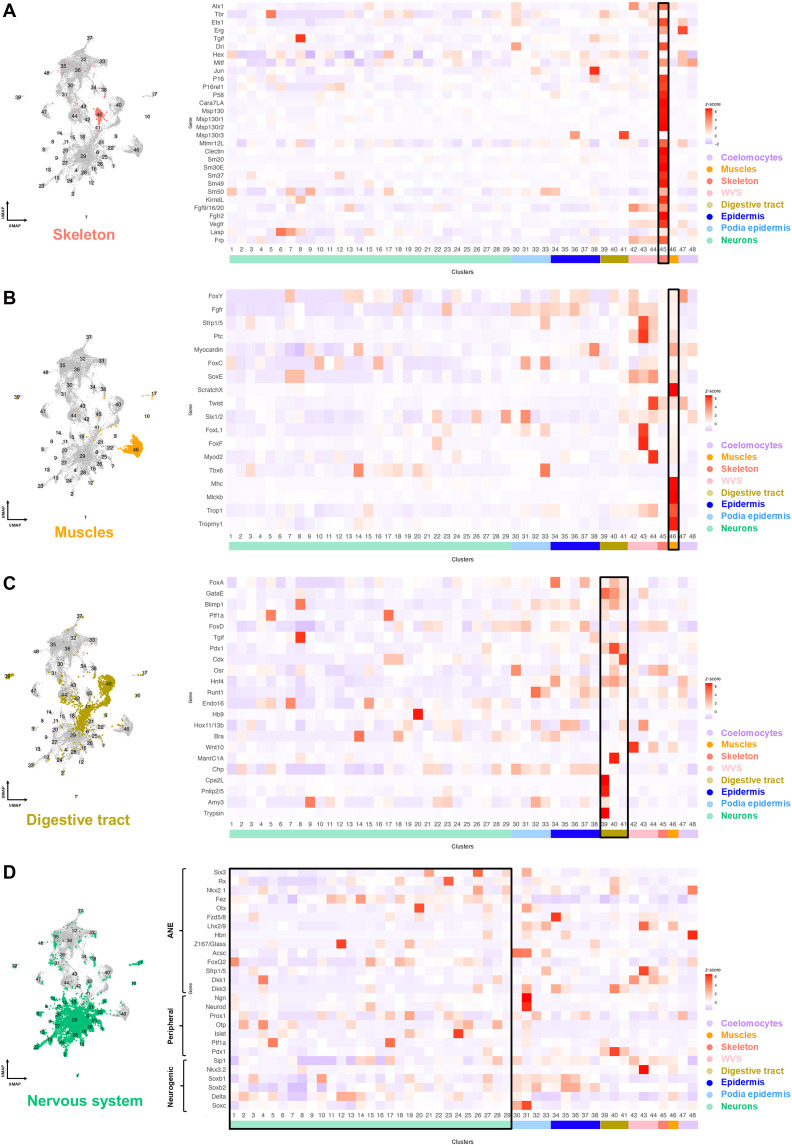
Fig. 2. Regulatory signatures of the P. lividus 2 wpm juvenile cell types.(A) UMAP highlighting the skeletal cluster in the P. lividus snRNA-seq data and heatmap showing the z-score, in the P. lividus snRNA-seq atlas, of genes constituting the S. purpuratus larval skeletogenic GRN. (B) UMAP highlighting the muscle cluster in the P. lividus juvenile snRNA-seq data and heatmap showing the z-score, in the P. lividus juvenile snRNA-seq atlas, of gene markers that are part of the S. purpuratus larval myogenesis GRN. (C) UMAP highlighting the digestive tract clusters in the P. lividus juvenile snRNA-seq data and heatmap showing the z-score, in the P. lividus snRNA-seq atlas, of genes patterning different domains of the S. purpuratus larval gut. (D) UMAP highlighting the neuronal clusters in the P. lividus juvenile snRNA-seq data and heatmap showing the z-score, in the P. lividus snRNA-seq atlas, of genes expressed in the sea urchin embryonic ANE and embryonic and larval peripheral neurons or necessary for embryonic neurogenesis. |
|
Fig. 3. Localization and balance of the head versus trunk genes in the P. lividus 2 wpm juvenile.(A) Heatmap showing the z-score, in the P. lividus snRNA-seq atlas, of genes involved in the establishment of the anterior-posterior body plan axis. (B and C) HCR for fzd5/8 with (B) and without (C) nuclei labeling [4′,6-diamidino-2-phenylindole (DAPI)]. (D and E) HCR for nkx2.1 with (D) and without (E) nuclei labeling (DAPI). HCR for irxA with (F) and without (G) nuclei labeling (DAPI). HCR for otx with (H) and without (I) nuclei labeling (DAPI). HCR for barhl with (J) and without (K) nuclei labeling (DAPI). HCR for pax2/5/8 with (L) and without (M) nuclei labeling (DAPI). pd, podia disk. Scale bars, 50 μm. (N) Schematic representation of the expression patterns of the head and trunk genes in P. lividus juveniles. Asterisks indicate previously published expression patterns of related genes in P. lividus juveniles (35). (O) Cartoon summarizing the spatial distribution of anterior head, posterior head, and head/trunk boundary genes in sea urchin. |
|
Fig. 4. SAMap cell clusters alignment scores between P. lividus juvenile and S. purpuratus 3 dpf larva.(A) Mapping of the cell clusters between the snRNA-seq P. lividus juvenile dataset and the scRNA-seq S. purpuratus larva dataset. Black boxes indicate high alignment scores. Color code for the P. lividus juvenile clusters is the same as in Fig. 1E. (B) S. purpuratus 3 dpf UMAP atlas projecting the high-scored P. lividus juvenile cell types. (C) P. lividus 2 wpm UMAP atlas highlighting the high-scored S. purpuratus larval cell types. |
|
Fig. 5. Molecular characterization of the P. lividus 2 wpm juvenile nervous system.(A) UMAP highlighting the neuronal clusters and their identities in the P. lividus juvenile snRNA-seq data. (B) Heatmap showing the z-score of neuropeptides and neurotransmitters across the P. lividus juvenile neuronal clusters. HCR for syt1 (C and D), th (E and F), hdc (G and H), and gad (I and J) with (C, E, G, and I) or without (D, F, H, and J) nuclei staining (DAPI). (K and L) Double HCRs for th (magenta) and gad (yellow) and with (K) or without (L) nuclei staining (DAPI). (M and N) Double HCRs for th (magenta) and hdc (yellow) and with (M) or without (N) nuclei staining (DAPI). Juveniles are whole-mount and in oral view. Scale bars, 50 μm. |
|
Fig. 6. P. lividus 2 wpm juvenile neuronal photoreceptor repertoire.(A) UMAP showing the subclustered and reanalyzed opsin-positive neuronal clusters. (B) Dotplot showing the percentage of nuclei and the average expression of the opsin genes encoded in the P. lividus genome and of transcription factor orthologs involved in the establishment of the PRC fate in other animals. (C and D) IHC using a sea urchin specific opsin1 antibody. (E and F) Fluorescent in situ hybridization using an antisense RNA probe against opsin2. Nuclei are stained with DAPI (cyan). HCR using a specific probe against opsin3.2 (G and H) and opsin4 (I and J). Nuclei are stained with DAPI (cyan). pb, podia base; pd, podia disc. Scale bars, 25 μm. |
|
Fig. 7. Molecular and morphological reconstruction of the P. lividus 2 wpm juvenile opsin4 (melanopsin) cell type.(A) HCR for opsin4 (magenta) paired with IHC using a sea urchin specific OPSIN4 antibody (yellow). Nuclei are stained with DAPI (cyan). (B) Dotplot showing the percentage of nuclei and the average expression of the top 50 marker genes of the PRC (9) cell cluster. cGMP, cyclic guanosine 3′,5′-monophosphate. Double HCR using a specific probe against opsin4 paired with opsin3.2 (C and D), arrestin (E and F), vcry (G and H), and barhl (I and J). Nuclei are stained with DAPI (cyan). (K) Overview of one of the embedded 2 wpm P. lividus specimens before being processed for SBF-SEM. (L) SBF-SEM isolated section showing the opsin4-positive PRCs at the base of the podia. (M) TEM isolated slice showing the opsin4-positive PRCs at the podia disc. (N) 3D reconstruction of the opsin4-positive PRCs at the base of the podium. Podium 3D segmented membranes depicted in gray. (O) Close-up of the 3D reconstructed basal PRCs. (P) 3D reconstruction of the podium disc PRCs. Disc 3D segmented membranes are in pale green. (Q) Close-up of a 3D reconstructed disc PRC. Ciliary rootlet is labeled in pale blue. n, nucleus; v, vesicle. Scale bars, 25 μm (A and C to J), 4 μm (N), and 1 μm (L, M, and O to Q). |