Click
here to close Hello! We notice that
you are using Internet Explorer, which is not supported by Echinobase
and may cause the site to display incorrectly. We suggest using a
current version of Chrome,
FireFox,
or Safari.
???displayArticle.abstract???
The sea star Patiria miniata uses cell-cell signaling mechanisms in the inductive process of germline formation and here we test if these cells require the extracellular matrix (ECM) in this process. The ECM is a network of proteins and long-chain sugar polymers necessary for structural support, cell signaling, and migration. Collagen is a fundamental component of the ECM network that provides tensile strength and structural integrity, in addition to interacting with other proteins such as laminin and integrins. Here we used β-aminopropionitrile (BAPN), a well-known inhibitor of lysyl oxidase (LOX; an enzyme important for cross-linking mature collagen), a morpholino antisense oligonucleotide to LOX2A, and Col003, an inhibitor of collagen processing to test for a role of the collagen-based ECM with cells that form the germ line. A DEG-RNA-seq approach was used to broadly test for genes responsive to the ECM at different times in development. Candidates resulting from this analysis were subjected to qPCR analysis, which showed that some ECM responsive genes markedly increase gene expression, including eIF5A1, LvN1.2, ATF3, and the newly described BAPN-Associated Target with Malformed Archenteron (BATMAN), identified here. Furthermore, genes involved in germline formation in this embryo differentially respond to the ECM, including Nanos3, Vasa, PIWI, and the signaling factors BMP2/4, Nodal, and Wnt8. Our results show that disruption of the ECM dysregulates germline gene expression and normal gut morphogenesis during specific development stages. This paradigm adds to a growing list of mechanisms in how primordial germ cells use the ECM in an inductive mode.
Fig. 1. BAPN affects sea star’s early embryo development. BAPN at different time windows shows strong phenotypes, from halting normal blastula formation to gut elongation and absence of coelomic pouches. We use stage development time window treatment during the first days of development after fertilization. In addition, we look at the continuous effects after two days of BAPN treatment and recovery in AFSW. Continuous treatment effects show stronger phenotypes of gut underdevelopment and lack of coelomic pouches. Embryos in recovery AFSW slowly return to normal embryos but are delayed in development (about a day delayed). Hour post-fertilization, hpf. Hatched Blastula, HB. Mid-Gastrula, MG. Late Gastrula, LG. Larva, L. Artificial Filtered Sea Water, AFSW. Coelomic pouches, CP. Posterior enterocoel, PE.
Fig. 2. RNA sequencing on BAPN sea star embryos and controls shows distinct transcriptional expression. A) Diagram showing the different developmental times used for BAPN treatment on sea star embryos. B) Legend of the different samples used for the RNA sequencing on treated embryos and respective controls. Color matches the diagram of part A. HB, hatched blastula. MG, mid-gastrula. LG, Late gastrula. L, larvae. C) PCA plot showing the distribution of different BAPN-treated embryos and controls. BAPN-treated embryos are grouped with each other and by concentration and development time. Similarly, controls are grouped depending on their development time. The recovered embryos were also grouped and close to day three control embryos, suggesting that the recovered embryos’ transcript is like day three control embryos.
Fig. 3. Gene ontology (GO) enrichment analysis on BAPN-treated embryos has diverse effects on gene expression. A) Upregulated GO term includes, for example, peptidase inhibitor activity, and aminoacyl-tRNA ligase activity involved in peptide breakdown and protein synthesis, respectively, as well as some extracellular matrix and extracellular regions involved in ECM remodeling. B) Downregulated GO terms include, for example, DNA replication important for starting cell division. Endopeptidase complex and proteasome complex are involved in protein remodeling. We delimited the top middle and bottom part of the plot to distinguish molecular function (MF) in blue, biological processes (BP) in green and cellular processes (CP) in violet. The color gradient ranges from purple (padj = 1.00) to red (padj = 0.00), with smaller p-values indicating higher significance. The size of the dot represents the count of genes associated with the GO term ranging from 10 to 50.
Fig. 4. Quantification of selected genes via RT-qPCR from a different treated batch supports BAPN RNA-seq data. A) After screening for some of the most upregulated or downregulated genes in the RNA-seq DEG data, we observed that a different BAPN-treated batch followed the results observed in our RNA-seq analysis. B) Similarly, in situ hybridization on BAPN-treated embryos versus controls showed a stronger staining (often more diffused) than in controls, reflecting the RNA seq and RT-qPCR results.
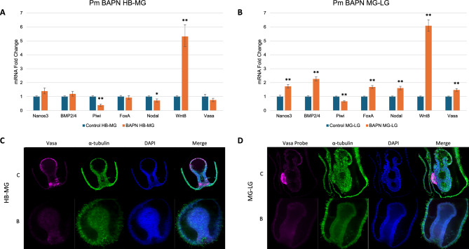
Fig. 5. BAPN affects germline gene expression. A) From hatched blastula (day 1) to mid gastrula (day 2) of BAPN treatment, germline gene expressions such as Piwi and Nodal are downregulated, while Wnt8 is upregulated. Other genes, such as Nanos3, Vasa and BMP2/4, remain unchanged. B) During the mid-gastrula to late gastrula (D2-D3) time window, Piwi remains downregulated just like in the hatched blastula to mid-gastrula time window, but Nodal is now upregulated, while other genes, like Nanos3 and Vasa, are upregulated. In addition, BMP2/4 and Wnt8 are also upregulated. C) and D) Vasa mRNA fluorescent in situ hybridization of BAPN-treated embryos showed disruption of Vasa expression,at HB-MG and MG-LG, respectively. (C is for Control and B is for BAPN treated embryos). P-value < 0.05 is * while P-value < 0.005 is **.
Fig. 6. Inhibition of collagen secretion affects germline gene expression in sea stars embryos. A) From hatched blastula to mid-gastrula (D1 to D2), Nanos3 transcripts were upregulated, while Piwi, Vasa, and Wnt3 transcripts were downregulated. B) During the mid-gastrula to late gastrula (D2-D3) time window, Nanos3 was upregulated, and Wnt3 was downregulated. Piwi and Vasa do not have significant changes. Nodal and BMP2/4 are downregulated in both time points. C) Vasa mRNA in situ hybridization on treated embryos at different time points showed disruption of Vasa spatial expression and restriction to the left side of the embryo’s gut at MG-LG and LG-L time points. Col003 final concentration was 5uM. P-value < 0.05 is * while P-value < 0.005 is **.