|
Fig. 1. L. variegatus embryonic cell cultures generated from the first mating pair.A Late-stage blastulae were mechanically disrupted and seeded into different growth media (scale bar is 200 µm). B Cells grown in Urchin Media (UM) showing cumulative population doublings throughout the duration of the experiment (600 days). Each line on the graph represents a culture maintained as an independent replicate. The two original replicates started in UM with 3% FBS are shown with the blue and yellow lines. On Day 152, embryoid bodies (EB) from the blue culture were used to seed a new culture (green line). On Day 250, cultures represented by the green and yellow lines were switched into UM with 5% FBS (represented as UM 3Δ5%). On Day 292, surplus cells from the green culture were split into UM with 10% FBS (red line) and UM with 15% FBS (purple line). C Cell viability measured over the entire culture period. Cell counts and viability data used to generate the graphs in panel B and C are shown in Supplementary Data 1. D−G The cultures contained a mixture of suspension and adhered cells as well as embryoid bodies and spheroids. D Suspension and adhered cells (scale bar is 100 µm for Day 13, 50 µm for Day 32, and 200 µm for Day 57). E Embryoid bodies (scale bar is 100 µm). F, G Spheroids, with new spheroids budding from existing spheroids (scale bar is 200 µm). H scRNA-seq on dissociated spheroids collected at Day 278 in culture identified eight transcriptionally distinct cell clusters which were assigned cell-type identities based on the expression of selected marker genes. Select marker genes for each assigned cluster are indicated in Panel (H) and a complete list of marker genes is shown in Supplementary Data 2. Uncharacterized clusters could not be definitively identified based on marker gene expression. |
|
Fig. 2. L. variegatus embryonic cell cultures generated from the second mating pair.Late-stage blastulae were mechanically disrupted and seeded directly in Urchin Media (UM) with different concentrations of FBS. All cultures contained a mixture of single cells in suspension and cell aggregates (A, Suspension), and adhered colonies (A, Attached). Embryoid bodies and spheroids were more prevalent in cultures with lower concentrations of FBS (3−5%). Scale bar represents 200 µm. B Cumulative population doublings for cells grown in UM with different concentrations of FBS over the first 2 years in culture. Each line on the graph represents a culture maintained as an independent replicate. C Cell viability over the first 2 years in culture in UM with different concentrations of FBS. Three replicate cultures were initiated for all conditions, but only one replicate from each condition was kept for long-term observations. Cell counts and viability data for all replicates are shown in Supplementary Data 4. |
|
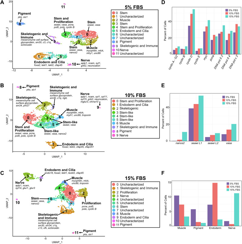
Fig. 3. Single-cell RNA-seq on cultured L. variegatus embryonic cells on Day 169 in culture.A−C UMAP plots showing clusters of cells that were assigned identities based on the expression of selected marker genes for cells cultured in UM with 5% FBS (A), UM with 10% FBS (B) and UM with 15% FBS (C). Select marker genes for each assigned cluster are indicated, and a complete list of marker genes is shown in Supplementary Data 6. Uncharacterized clusters could not be definitively identified based on marker gene expression. D, E Percent of cells expressing selected cell proliferation markers (D) and stem cell markers (E) when cultured in UM with different concentrations of FBS (5%, 10% or 15%). F Percent of cells expressing markers for muscle, pigment, nerve and endodermal cells when cultured in UM with different concentrations of FBS (5%, 10% or 15%). |
|
Fig. 4. Integrated scRNA-seq analysis of cell cultures at Day 169 and the L. variegatus atlas of development.A Integrated UMAP of cultured cells and developmental atlas colored by sample with hours post fertilization (hpf) for the atlas, and culture conditions for the cells (Urchin Media with 5%, 10%, or 15% FBS). Cultured cells are represented in greens and blues while atlas cells are in oranges and purples. Cultured cells occupying neighborhoods that are predominantly composed of atlas cells are emphasized by increased point size, and vice versa. Shared clusters are indicated with labels and corresponding cluster number. Clusters were considered shared if there were at least five cells from both the atlas and the cultures overlapping in UMAP space. B Cell-type cluster locations in integrated UMAP space. The full list of cluster identities is shown in Supplementary Data 7. C Cladogram showing hierarchical clustering of cell-types by similarity, rooted in cluster 3 which corresponds to totipotent 2- and 4-cell blastomeres, and the proportion of cells in each cluster originating from cultures (green) or atlas (red). D Pseudotime analysis conducted by mapping cultured cells to the unintegrated atlas manifold and taking the distance weighted average of the developmental time of the most proximal atlas cells (hours post-fertilization, hpf). Developmental atlas and cell culture pseudotime in integrated analysis UMAP space is shown in Supplementary Fig. 9. |
|
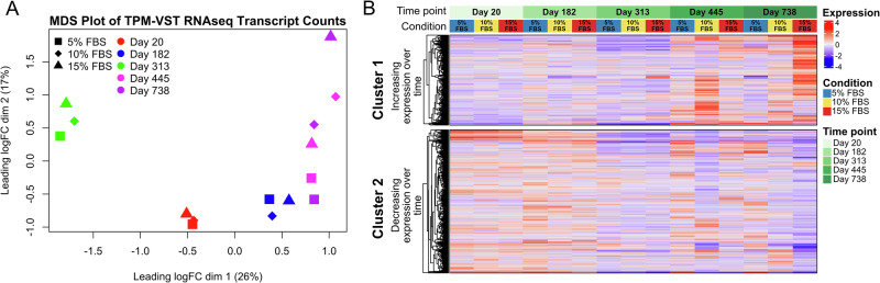
Fig. 5. Transcriptional changes in the L. variegatus embryonic cell cultures assessed by bulk RNA sequencing throughout the first 2 years of culture.A Multi-dimensional scaling (MDS) analysis demonstrated that cells maintained in 5%, 10%, and 15% FBS became dissimilar over time in culture (Day 20, 182, 313, 445, and 738). Input values were pOverA, VST-transformed TPM counts. B Heatmap showing changes in gene expression patterns over time for cultures maintained in UM with 5% FBS, UM with 10% FBS, and UM with 15% FBS. Clusters are based on k-means clustering with Cluster 1 showing increased expression and Cluster 2 showing decreased expression over time in culture. Expression values are VST-transformed, rowmean-centered TPM counts. Data used to generate this figure is shown in Supplementary Data 8. |
|
Fig. 6. Lentiviral transduction of cultured L. variegatus embryonic cells.A Lentiviral transfer plasmid map. EF1α promoter and enhancer sequences are from the L. variegatus genome. mNeonGreen is codon optimized for L. variegatus. B Representative composite fluorescence micrographs of live cells transduced with reporter virus. Heat-killed virus is used as a control. Scale bars are 200 μm. C Quantification of mean fluorescent signal intensity from transduced cells. Dot sizes represent the area of integration for each measurement. Control condition is heat-killed virus. D Luciferase assay of transduced cells. Each color represents a distinct culture, and each point represents a unique transduction. Control condition is heat-killed virus. Additional fluorescence micrographs of L. variegatus embryonic cell cultures transduced with reporter lentivirus are shown in Supplementary Fig. 12 and the data used to generate the plots in (C, D) are shown in Supplementary Data 10. |
|
Fig. 7. L. variegatus adult tissue cell cultures.Cell proliferation (A) and viability (B) for cells isolated from ovary (n = 7), Aristotle’s lantern muscle (n = 4), coelomocytes (n = 3), radial nerve (n = 2), tube feet (n = 1), and spines (n = 1). Each line on the graph represents a culture maintained as an independent replicate and all cell counts and viability data are shown in Supplementary Data 11. C Representative images from adult cell cultures derived from coelomocytes, and collagenase digested tissues for ovary, radial nerve, Aristotle’s lantern muscle, spines and tube feet, as well as explants from a spine and tube foot. Scale bars are 50 µm for all images except nerve (100 µm), and explants of spine and tube foot (200 µm). |
|
Fig. 8. Cell cultures derived from mechanical dissociation of S. purpuratus gastrula-stage embryos.A Representative images of gastrula-derived embryonic cells cultured in Urchin Media (UM) with different concentrations of FBS (5%, 10% or 15%) at Day 110 in culture. All cultures contained a mixture of adhered colonies (A, Attached), as well as single cells in suspension and spheroids/embryoid bodies (A, Suspension). Scale bars are 100 µm for all Attached images and Suspension image in 5% FBS or 200 µm for Suspension images in 10% and 15% FBS. B Cumulative population doublings for cells grown in UM with different concentrations of FBS over the first 357 days in culture. Each line on the graph represents a culture maintained as an independent replicate (G1 or G2) for each media condition. C Cell viability over the first 357 days in culture in UM with different concentrations of FBS. All cell counts and viability data are shown in Supplementary Data 12. |