Click
here to close Hello! We notice that
you are using Internet Explorer, which is not supported by Echinobase
and may cause the site to display incorrectly. We suggest using a
current version of Chrome,
FireFox,
or Safari.
???displayArticle.abstract???
Since Hans Driesch's pioneering work in 1891, it has been known that animal embryos can develop into complete individuals even when divided. However, the developmental processes and molecular mechanisms enabling this self-organization remain poorly understood. In this study, we revisit Driesch's experiments by examining the development of isolated 2-cell stage blastomeres in the sea urchin, Hemicentrotus pulcherrimus. Contrary to intact embryos, these isolated blastomeres initially form a flat, single layer of dividing cells that eventually round up to be a blastula. Live imaging and knockdown experiments reveal that actomyosin activity at the basal side of the cells and septate junctions drives this process. Intriguingly, we observed temporal disorganization of the anterior-posterior (A-P) and dorsal-ventral (D-V) axes, where the original A-P poles come into contact after sphere shape formation. The disrupted A-P axis is subsequently corrected as the embryos employ the Wnt/β-catenin signaling mechanisms assumed to be used in intact embryos to re-establish a normal axis. These findings suggest that axis re-organization through pre-existing developmental mechanisms is essential for the successful regulative development of divided embryos.
JPMJPR194C MEXT | JST | Precursory Research for Embryonic Science and Technology (PRESTO), JPMJPR1945 MEXT | JST | Precursory Research for Embryonic Science and Technology (PRESTO), JPMJTR204E MEXT | JST | Adaptable and Seamless Technology Transfer Program through Target-Driven R and D (Adaptable and Seamless Technology Transfer Program through Target-Driven R & D), 23K23933 MEXT | Japan Society for the Promotion of Science (JSPS), 24K21959 MEXT | Japan Society for the Promotion of Science (JSPS), 19K20406 MEXT | Japan Society for the Promotion of Science (JSPS), 23K11312 MEXT | Japan Society for the Promotion of Science (JSPS)
Fig. 1. Halved H. pulcherrimus embryos undergo unique developmental process.a Schematic image of experiment and question of this research. Eggs were fertilized, then 2-cell stage embryos were divided into half after removing fertilization envelope. b–t Developmental processes of halved embryos (b–e, j–o) and the corresponding intact embryos (f–i, p–t). Developmental stages specific to halved embryos were named as flat, cup and sphere. (l’, m’) Magnified images of cup opening site in (l, m). Images shown are representative of nine independent experiments performed with similar results. Orange dashed lines, outline of edge of the cup shape embryos. Scare bars, 50 µm (full images), 20 µm (l’, m’).
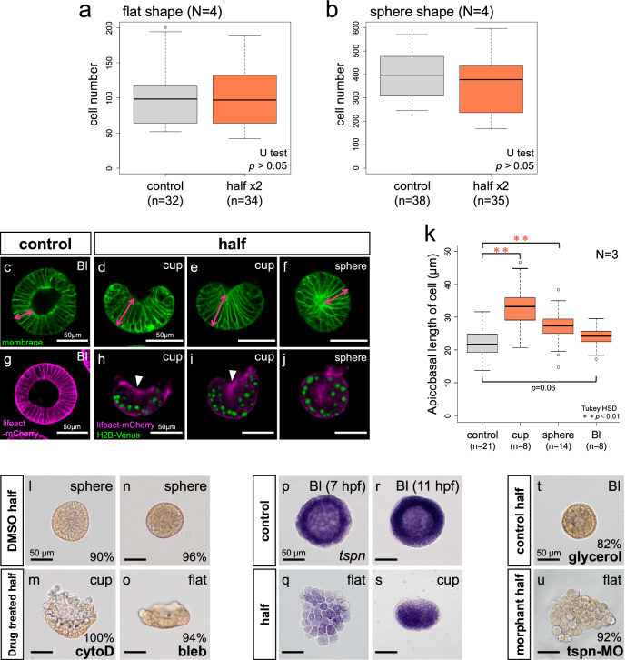
Fig. 2. Actomyosin and septate junction are key factor for forming accurate sphere shape.a, b Cell number comparison between intact embryos and double-counted halved embryos at flat and sphere shape stage. Statistical significance was determined using the two-sided Wilcoxon rank-sum test. [a control vs half x2: p value = 0.88, N = 4, b control vs half x2: p value = 0.087, N = 4]. c–f Cell membrane was stained with FM1-43. Magenta double-sided arrows indicate cell length along apicobasal axis (N = 3). g–j Actin and nuclei live imaging with lifeact-mCherry mRNA and histone2B-Venus mRNA in halved embryos. White arrowheads indicate actin accumulation sites. Results are based on three succeeded live-imaging. k Cell length comparison along apicobasal direction between each stage of halved embryos and control (N = 3). Statistical significance was assessed using a one-way ANOVA followed by Tukey’s Honestly Significant Difference (HSD) test for multiple comparisons. All tests were two-sided and adjusted for multiple comparisons (control vs cup: p = 0.001, control vs sphere: p = 0.001, control vs Bl: p = 0.061). l–o Actin polymerization and myosin II activity inhibition in halved embryos with cytochalasin D (cytoD) and (-)-blebbistatin (bleb), respectively [N = 2 in (l, m) and N = 3 in (n, o)]. p–s Gene expression pattern of septate junction related gene, tetraspanin (tspn) (N = 1). t, u Morphology of control halves and tspn morphant halves (N = 3). Percentage in images indicates the ratio of individuals that showed the same morphology with pictures at the timing of observation. Developmental stage is written in the upper right in each image. Bl blastula, hpf hours post fertilization. All box plots show the median (center line), the 25th and 75th percentiles (bounds of the box), and the minimum and maximum values excluding outliers (whiskers). Outliers are plotted as individual points. Scale bars, 50 µm. Source data are provided as a Source Data file.
Fig. 3. Re-organization of anterior-posterior and dorsal-ventral axes in halved embryos.a PCA analysis in halved embryos (triangles) and control (circles). Centroids of each stage were connected by line. b–f in situ hybridization chain reaction of intact embryos and halved embryos with foxQ2 as anterior marker and alx1 or foxA as posterior marker. b” and d”-f” show the schematic image of positional relationship between anterior and posterior region. d”, lateral view; e”, cup rim view; f”, lateral view. A-P, anterior-posterior axis. Representative images from at least three independent experiments with similar results are shown. g–i Animal pole cell was labeled with DiI (g), then the labeled cell position was observed at gastrula stage (h). Same experiment was performed with ∆cadherin mRNA injected halves (i). Percentages in (h, i) indicate the ratio of individuals whose labeled cell observed at the same position with picture [N = 8 in (h) and N = 6 in (i)]. Detail results of analysis is written in Supplementary Fig. 7. White arrowheads, position of anterior pole; White dashed line, outline of the archenteron. j–l Live-imaging of ß-catenin-Venus mRNA and membrane-TagRFP mRNA injected halves. Representative images from at least three independent experiments with similar results are shown. White dashed lines, border of animal and vegetal half; asterisks, ß-catenin positive nuclei in animal half. m, n in situ hybridization chain reaction with foxQ2 and foxA in control halved and Wnt/ßcatenin inhibited halves with C59. Percentage in (m’, n’) indicate the ratio of individuals that showed the same positional relationship between foxQ2 and foxA expression site with pictures (N = 2). o–x Gene expression patterns of nodal and lefty in intact and halved embryos. Both lateral view (q, v) and cup rim view (inserted images in q, v) were observed at cup shape. Images shown are representative of ten independent experiments performed with similar results. V-D, ventral-dorsal axis. Developmental stages are written in the upper right in each image. Bl blastula, MG mid gastrula, hpf hours post fertilization. Scale bars, 50 µm. Source data are provided as a Source Data file.
Fig. 4. Self-organization process in sea urchin twins.a Schematic summary of halved H. pulcherrimus development. Grey bars indicate the time frame that each event which we argued in this article occurs. b Two crucial events in sea urchin self-organization which we discussed. (Upper row) Making sphere shape: At the timing for shape transition from flat to cup, actomyosin activity at the basal side of the cells (red) contribute to cells elongate along apicobasal axis direction and make cells cone chape. Apex of each cell is bundled and becomes the center of the embryo. Simultaneously, septate junction (blue) gives each cell the ability to adhere each other on the lateral side. As a result, the free edge of the cup can bind each other and form sphere. (Lower row) A-P axis re-organization: At the cup shape stage, presumptive anterior pole (magenta) and posterior pole (green) are in their original positions. When sphere shape is formed, presumptive anterior and posterior region are temporarily placed very close together and anterior-posterior (A-P) axis is temporarily disturbed. Triggered by anterior and posterior pole contact, Wnt/ß-catenin signal is newly activated at adjacent region of original posterior pole, and the signal makes the anterior-most region shift to the opposite side. Finally proper A-P axis is formed.