Click here to close Hello! We notice that you are using Internet Explorer, which is not supported by Echinobase and may cause the site to display incorrectly. We suggest using a current version of Chrome, FireFox, or Safari.
Echinobase
ECB-ART-54213
BMC Biol 2025 Aug 06;231:244. doi: 10.1186/s12915-025-02350-4.
Show Gene links Show Anatomy links

Genomic analyses support locally derived crown-of-thorns seastar outbreaks in the Pacific.

Leiva C, Martín-Huete M, Lemer S.


???displayArticle.abstract???
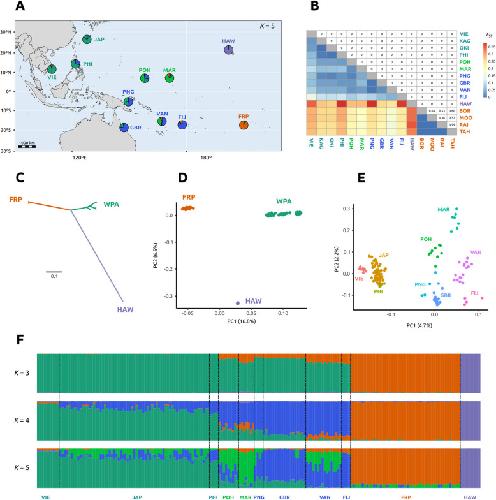
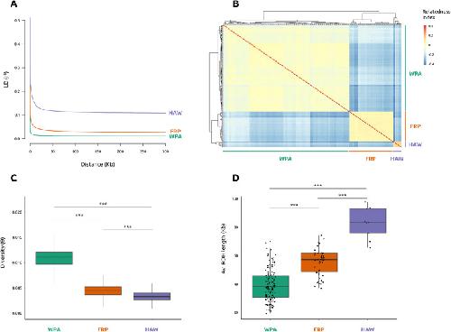
BACKGROUND: Crown-of-thorns seastars (COTS, Acanthaster spp.) are the most notorious coral predators, whose devastating outbreaks cause recurrent and extensive coral depletion across Indo-Pacific reefs. However, the spread potential of COTS outbreaks and the anthropogenic role in their initiation have remained a subject of intense debate for over five decades. RESULTS: Here, using low-coverage whole-genome sequences of 247 COTS, we show that Pacific COTS populations are highly structured, indicating that outbreaks do not spread through open ocean, but instead are locally derived. Pacific COTS populations are grouped in three main lineages geographically restricted to Hawai'i, French Polynesia, and the West Pacific, with the latter showing further significant genetic substructure. Phylogenomic analyses indicated that the Hawai'i COTS lineage likely represents a different undescribed species and challenged the species status of both A. cf. solaris and the Eastern Pacific COTS species (A. ellisii), as the latter appeared as the sister group of the French Polynesia COTS lineage. Additionally, we show that current COTS populations present the highest effective sizes of the last million years, suggesting that human and/or climate change may influence COTS population sizes. CONCLUSIONS: Overall, our study highlights the improvements brought by low-coverage whole-genome sequencing approaches in resolving the phylogeny and connectivity patterns of a keystone species in understudied regions of the Pacific Ocean.

???displayArticle.pubmedLink??? 40770800
???displayArticle.pmcLink??? PMC12330192
???displayArticle.link??? BMC Biol
???displayArticle.grants??? [+]



???attribute.lit??? ???displayArticles.show???